優質的服務流程
· quality of service processes ·

需求溝通傾聽客戶需求,了解用戶使用環境和現場工況
方案設計根據現場實際工況,針對性出具解決方案
合同簽訂技術和商務規范確認,簽訂合作協議
產品制作選擇最優質的元器件,嚴格按照技術協議
調試安裝現場規范安裝,靜態動態調試,分析儀運行
售后服務后續維護,持續跟進,終身維修

全國熱線
銷售熱線
公司地址山東(dong)濟南市(shi)槐蔭區太(tai)平河南路1567號均(jun)和云谷濟南匯智(zhi)港6號樓
日前,生(sheng)態環境部(bu)發(fa)布《固定污染源(yuan)廢氣 非甲烷總烴連(lian)續監測技術規范(征(zheng)求意(yi)見稿)》。全(quan)文(wen)如(ru)下:
前(qian)言
為貫徹《中華人民共(gong)和國(guo)環(huan)(huan)境保護(hu)法(fa)》《中華人民共(gong)和國(guo)大氣(qi)污(wu)染防治法(fa)》,保護(hu)生態環(huan)(huan)境,保障人體健康,規(gui)范固定(ding)污(wu)染源廢氣(qi)非甲烷總(zong)烴排(pai)放連續(xu)監測,制(zhi)定(ding)本標準(zhun)。
本標準規定了固定污染源廢(fei)氣非甲烷總烴(jing)連(lian)續監測(ce)系統(tong)的組成和功(gong)能、技術性能、監測(ce)站房、安裝、技術指(zhi)標調試檢(jian)測(ce)、技術驗(yan)收、日常運(yun)行維護、日常運(yun)行質(zhi)量保證以及數(shu)據(ju)審核和處理的有關(guan)要求。
本(ben)標(biao)準的(de)附(fu)(fu)錄(lu)A~附(fu)(fu)錄(lu)B為規范性(xing)附(fu)(fu)錄(lu),附(fu)(fu)錄(lu)C~附(fu)(fu)錄(lu)E為資(zi)料性(xing)附(fu)(fu)錄(lu)。
本標準由生(sheng)態(tai)環(huan)境部生(sheng)態(tai)環(huan)境監測司、法(fa)規與標準司組織(zhi)制訂。
本標準主要(yao)起草(cao)單位:中(zhong)國環境(jing)監測總站、上海市環境(jing)監測中(zhong)心(xin)(xin)、江(jiang)蘇省南京環境(jing)監測中(zhong)心(xin)(xin)、生態環境(jing)部環境(jing)工程評估中(zhong)心(xin)(xin)。
本標(biao)準生態(tai)環(huan)境部202□年□□月□□日批準。
本(ben)標準(zhun)自202□年□□月□□日起實施。
本(ben)標(biao)準由生態(tai)環境(jing)部(bu)解釋。
固(gu)定污染(ran)源廢氣(qi)非甲烷(wan)總烴連(lian)續監測技術規范
1適用范圍
本(ben)標準(zhun)規定(ding)了固定(ding)污(wu)染源廢氣(qi)排(pai)放(fang)連(lian)續監(jian)(jian)測系(xi)統(tong)中(zhong)非甲烷總烴排(pai)放(fang)和(he)(he)有關氣(qi)體排(pai)放(fang)參(can)數連(lian)續監(jian)(jian)測系(xi)統(tong)的組(zu)成(cheng)和(he)(he)功能、技術性能、監(jian)(jian)測站(zhan)房(fang)、安裝、技術指標調試檢(jian)測、技術驗收、日(ri)常(chang)運行管理(li)、日(ri)常(chang)運行質量保證以(yi)及數據審(shen)核和(he)(he)處理(li)等有關要求。
本標準適用(yong)于采用(yong)氫火(huo)焰離子化檢(jian)測器(FID)的固定污染(ran)源廢氣中非甲烷總烴連續監(jian)測系統。
2規范性引用(yong)文(wen)件
本(ben)(ben)標(biao)準引用了(le)下列(lie)文件或其(qi)中的條款。凡(fan)是(shi)未注明日期的引用文件,其(qi)最新版本(ben)(ben)適用于本(ben)(ben)標(biao)準。
GB3836.1爆炸性(xing)環(huan)境第1部分:設備通用要求
GB/T4208外(wai)殼防護等級(IP代碼(ma))
HJ38固(gu)定污染源廢氣總(zong)烴(jing)(jing)、甲烷(wan)和非甲烷(wan)總(zong)烴(jing)(jing)的測定氣相色譜(pu)法(fa)
HJ75固定污染源煙氣(SO2、NOx、顆粒物)排放連續監測技術(shu)規范(fan)
HJ212污染源在線(xian)自動監控(監測(ce))系統數據傳輸標準
HJ1013固定(ding)污染(ran)源廢氣非甲烷總烴連續監測系統(tong)技(ji)術要(yao)求及檢測方法
3術語(yu)和(he)定義
3.1非甲烷總烴(jing)NonmethaneHydrocarbons(NMHC)在HJ38標準規定條件(jian)下,氫火焰離子(zi)化檢測器上有響應的除甲烷外其他(ta)氣態有機化合物的總和(he)(除另有說(shuo)明,結果以碳計)。
3.2連續(xu)監(jian)(jian)測(ce)系(xi)統(tong)ContinuousMonitoringSystem(CMS)連續(xu)監(jian)(jian)測(ce)固(gu)定污(wu)染源(yuan)廢氣(qi)參(can)數所(suo)(suo)需要的全部(bu)設(she)備。3.3非甲烷(wan)總(zong)烴連續(xu)監(jian)(jian)測(ce)系(xi)統(tong)NonmethaneHydrocarbonsContinuousEmissionMonitor-ingSystem(NMHC-CEMS)連續(xu)監(jian)(jian)測(ce)固(gu)定污(wu)染源(yuan)廢氣(qi)中非甲烷(wan)總(zong)烴排放濃度和(he)排放量所(suo)(suo)需的全部(bu)設(she)備。3.4有效(xiao)數據(ju)ValidData符合本標(biao)準技術指標(biao)要求(qiu),經驗收合格(ge)的NMHC-CEMS,在(zai)固(gu)定污(wu)染源(yuan)排放廢氣(qi)條件下,正常運行(xing)所(suo)(suo)測(ce)得(de)的數據(ju)。
3.5有(you)效小時(shi)均值ValidHourlyAverage整(zheng)點1h內不少(shao)于45min有(you)效數據(ju)的算術平均值。3.6分析(xi)周期(qi)AnalysisCycleTimeNMHC-CEMS連續運行(xing)時(shi)給出兩組(zu)測量結(jie)果之(zhi)間的時(shi)間間隔。
3.7參比方法ReferenceMethod用于與NMHC-CEMS測量結果相比較的(de)(de)國家或行業發布(bu)的(de)(de)標(biao)準方法。
3.8校驗Checkout/Verification用參比方(fang)法對(dui)NMHC-CEMS(含取樣系(xi)統(tong)、分(fen)析系(xi)統(tong))檢測結(jie)果進(jin)行相對(dui)準確度、相關系(xi)數、相對(dui)誤差(cha)、絕(jue)對(dui)誤差(cha)等的(de)比對(dui)檢測過程。
3.9系統響(xiang)應(ying)時(shi)間(jian)ResponseTime系統響(xiang)應(ying)時(shi)間(jian)指從NMHC-CEMS系統采樣探頭通(tong)入標準氣體起,到分析儀(yi)示值達(da)到標準氣體標稱值90%止,中間(jian)的時(shi)間(jian)間(jian)隔。
3.10相對準確(que)度Relativeaccuracy采用(yong)參(can)比方(fang)(fang)法(fa)與(yu)NMHC-CEMS同(tong)步測定(ding)廢氣中氣態(tai)污染物濃度,取同(tong)時間(jian)區間(jian)且相同(tong)狀態(tai)測量結果組(zu)成若(ruo)干數據(ju)對,數據(ju)對之(zhi)差平均值(zhi)(zhi)的絕對值(zhi)(zhi)與(yu)置(zhi)信系數之(zhi)和(he)與(yu)參(can)比方(fang)(fang)法(fa)測定(ding)數據(ju)的平均值(zhi)(zhi)之(zhi)比。
4系統(tong)組成和功能要求
固定污染(ran)源NMHC-CEMS由NMHC監測(ce)單元和廢氣參數(shu)監測(ce)單元、數(shu)據采集(ji)與處理單元組(zu)成。
NMHC-CEMS應當實(shi)現(xian)測(ce)量(liang)廢氣(qi)(qi)(qi)中(zhong)(zhong)非甲烷總烴濃度、廢氣(qi)(qi)(qi)參(can)數(shu)(shu)(溫度、壓力、流速(su)或(huo)流量(liang)、濕度以及含氧量(liang)等),同(tong)時計算廢氣(qi)(qi)(qi)中(zhong)(zhong)污染物排(pai)放速(su)率(lv)和排(pai)放量(liang),顯示(shi)(可支(zhi)持打印(yin))和記錄(lu)各種數(shu)(shu)據(ju)和參(can)數(shu)(shu),形成相關圖表,并通過(guo)數(shu)(shu)據(ju)、圖文等方式(shi)傳輸(shu)(shu)至管理部(bu)門等功能。輸(shu)(shu)出(chu)參(can)數(shu)(shu)計算應滿足本標(biao)準附錄(lu)A要求。
對于含氧量參(can)與(yu)污染物折算(suan)(suan)濃(nong)度(du)計算(suan)(suan)的,應按(an)本標準附錄(lu)A中(zhong)公式(A.4)換算(suan)(suan)為大氣污染物基準排放濃(nong)度(du)。
對(dui)于采用熱濕(shi)(shi)法(fa)測量污(wu)染物濃度(du)的(de)(de)NMHC-CEMS應安裝(zhuang)濕(shi)(shi)度(du)CMS,按照(zhao)本(ben)標準附錄A中公(gong)式(A.9)進行濕(shi)(shi)基(ji)值和干基(ji)值的(de)(de)換算。
5技術(shu)性能要求
滿足HJ1013中(zhong)5.1~5.4技術要求及6.1~6.2相(xiang)關(guan)性能指標(biao)要求。
6監(jian)測站房要求
6.1應(ying)為室外NMHC-CEMS提供獨立站(zhan)房,監(jian)測站(zhan)房與采樣點之(zhi)間(jian)距離應(ying)盡可能近,原則上不超過70m。
6.2監(jian)測站(zhan)(zhan)(zhan)房(fang)基礎(chu)荷載強度(du)應≥2000kg/m2。若(ruo)站(zhan)(zhan)(zhan)房(fang)內僅放置單臺(tai)機柜(ju),面積應≥2.5×2.5m2。若(ruo)同一(yi)站(zhan)(zhan)(zhan)房(fang)放置多(duo)套分析儀(yi)表,每(mei)增(zeng)加(jia)一(yi)臺(tai)機柜(ju),站(zhan)(zhan)(zhan)房(fang)面積應至(zhi)少增(zeng)加(jia)3m2,便于開展運維操作。站(zhan)(zhan)(zhan)房(fang)空間高度(du)應≥2.8m,站(zhan)(zhan)(zhan)房(fang)建在標高≥0m處。
6.3監測站房(fang)(fang)內應(ying)安裝(zhuang)空調和采暖設備(bei),室內溫(wen)度應(ying)保(bao)持在(15~30)°C,相對濕度應(ying)≤60%,空調應(ying)具有來電(dian)自動重啟功能,站房(fang)(fang)內應(ying)安裝(zhuang)排(pai)風扇或其(qi)他(ta)通風設施。
6.4監測(ce)站(zhan)房(fang)內配(pei)電(dian)功(gong)率(lv)能夠滿(man)足儀表(biao)實際要求,功(gong)率(lv)不少于8kW,至少預留三孔插座5個(ge)、穩壓電(dian)源1個(ge)、UPS電(dian)源一個(ge)。
6.5監測站房內應(ying)配備不同濃度的有(you)(you)證標(biao)準氣(qi)(qi)體,且(qie)在有(you)(you)效期內。標(biao)準氣(qi)(qi)體應(ying)當包(bao)含(han)零氣(qi)(qi)(一(yi)般為高純(chun)氮氣(qi)(qi),純(chun)度≥99.999%;含(han)有(you)(you)其他氣(qi)(qi)體的濃度不得干擾儀器的讀數)和量(liang)程(cheng)標(biao)氣(qi)(qi),以滿足日常零點(dian)、量(liang)程(cheng)校(xiao)準、校(xiao)驗的需要。低濃度標(biao)準氣(qi)(qi)體可由高濃度標(biao)準氣(qi)(qi)體通過經校(xiao)準合格的等比例稀釋設備獲得(精密度≤1%),也可單(dan)獨(du)配備。
6.6監測站(zhan)房應有必要的防(fang)水、防(fang)潮、防(fang)雷擊(ji)、隔熱、保溫措施(shi),站(zhan)房內(nei)應安(an)裝可燃氣體報警器、站(zhan)房外(wai)張貼(tie)顯著的防(fang)火標(biao)識。若站(zhan)房設在防(fang)爆區域內(nei)應按照GB3836.1中相(xiang)關規(gui)定配備防(fang)爆等(deng)安(an)全設施(shi)。
6.7監測站房(fang)應具有(you)能(neng)夠滿足(zu)NMHC-CEMS數(shu)據傳輸要求(qiu)的通訊條件。
7安裝要求
7.1安裝位(wei)置要(yao)求
滿足HJ75中安裝(zhuang)位置(zhi)要(yao)求。監測(ce)點位設(she)置(zhi)標準發(fa)布后,從其規定。
7.2安裝施工要求
滿(man)足(zu)(zu)HJ75中安裝(zhuang)施工要(yao)求。室(shi)外(wai)部(bu)件(jian)外(wai)殼或(huo)外(wai)罩(zhao)還應至(zhi)少達到GB/T4208中IP55防護等級要(yao)求。樣(yang)品(pin)傳輸(shu)管線(xian)應具備穩定、均勻加(jia)(jia)熱和保(bao)溫(wen)的功能,其加(jia)(jia)熱溫(wen)度應保(bao)證在120°C以(yi)上(shang),加(jia)(jia)熱溫(wen)度值應能夠(gou)在機柜或(huo)系統軟件(jian)中顯示(shi)查詢。防爆(bao)區域應優先滿(man)足(zu)(zu)防爆(bao)要(yao)求。固定污染源排放廢氣中含強腐蝕(shi)性(xing)氣體時,樣(yang)品(pin)經(jing)過的器件(jian)或(huo)管路需選用耐腐蝕(shi)性(xing)材(cai)料。
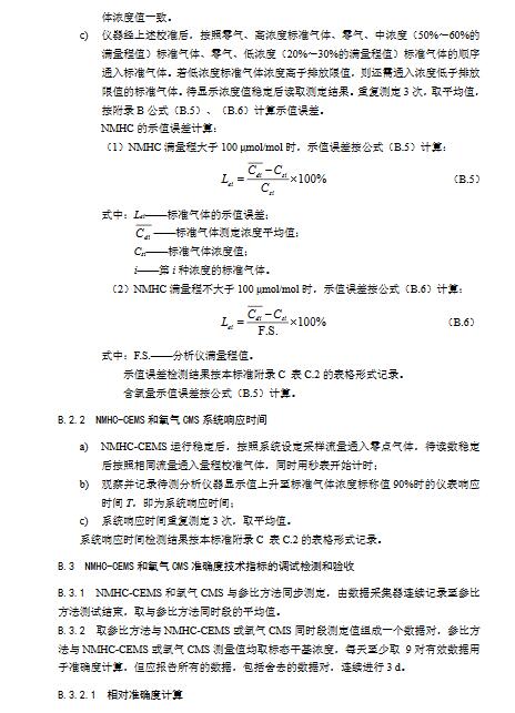
8技術性能指(zhi)標調試檢測
8.1NMHC-CEMS在完成安裝、初調,并(bing)連(lian)續運行(xing)168h后,應進行(xing)為期72h的技術性能指(zhi)標(biao)的調試(shi)檢測(ce)(ce)。調試(shi)檢測(ce)(ce)的技術性能指(zhi)標(biao)包(bao)括:
a)NMHC-CEMS分析周(zhou)期;b)NMHC-CEMS系(xi)(xi)統響應(ying)時間;c)NMHC-CEMS零點(dian)漂移、量程(cheng)漂移;4d)NMHC-CEMS示值誤差;e)NMHC-CEMS準(zhun)確(que)(que)度(du);f)流速(su)(su)CMS準(zhun)確(que)(que)度(du);g)流速(su)(su)CMS速(su)(su)度(du)場系(xi)(xi)數(shu);h)流速(su)(su)CMS速(su)(su)度(du)場系(xi)(xi)數(shu)精密度(du);i)溫度(du)CMS準(zhun)確(que)(que)度(du);j)濕(shi)度(du)CMS準(zhun)確(que)(que)度(du)。
8.2對于安裝有(you)氧氣CMS裝置(zhi)的,調試檢測的技術(shu)性能(neng)指標還應包括:
a)氧氣(qi)CMS零點漂(piao)(piao)移、量程漂(piao)(piao)移;b)氧氣(qi)CMS示值誤差;c)氧氣(qi)CMS系統響應時間;d)氧氣(qi)CMS準(zhun)確(que)度。
8.3技術(shu)性能指(zhi)標的調試檢測:
準(zhun)(zhun)確度檢測(ce)(ce)須(xu)在生產(chan)設備(bei)正常且(qie)穩(wen)定(ding)運行的條(tiao)件下(xia)開展(zhan)。各(ge)技術(shu)(shu)(shu)性(xing)能(neng)指標(biao)的調(diao)(diao)試(shi)檢測(ce)(ce)方法按照(zhao)本(ben)(ben)標(biao)準(zhun)(zhun)附(fu)錄(lu)B進(jin)行,調(diao)(diao)試(shi)檢測(ce)(ce)技術(shu)(shu)(shu)性(xing)能(neng)指標(biao)要(yao)求(qiu)應(ying)符合本(ben)(ben)標(biao)準(zhun)(zhun)表1規定(ding),其中分析周期連(lian)續3天共測(ce)(ce)量3次,每日分析周期都應(ying)滿足(zu)要(yao)求(qiu)。調(diao)(diao)試(shi)檢測(ce)(ce)結果(guo)不滿足(zu)本(ben)(ben)標(biao)準(zhun)(zhun)技術(shu)(shu)(shu)性(xing)能(neng)指標(biao)要(yao)求(qiu)時按照(zhao)HJ75附(fu)錄(lu)B中B.2和B.3執行,調(diao)(diao)試(shi)檢測(ce)(ce)數據可參照(zhao)本(ben)(ben)標(biao)準(zhun)(zhun)附(fu)錄(lu)C格式(shi)記錄(lu),調(diao)(diao)試(shi)檢測(ce)(ce)完成后編制調(diao)(diao)試(shi)檢測(ce)(ce)報(bao)告,報(bao)告的格式(shi)應(ying)符合本(ben)(ben)標(biao)準(zhun)(zhun)附(fu)錄(lu)D規定(ding),調(diao)(diao)試(shi)檢測(ce)(ce)結果(guo)應(ying)達到本(ben)(ben)標(biao)準(zhun)(zhun)表1的要(yao)求(qiu)。


9技(ji)術驗(yan)收(shou)
9.1總體要求
NMHC-CEMS在完成安裝(zhuang)、調試檢(jian)測并和(he)生(sheng)態(tai)環境部門聯網后,應進行技(ji)術驗(yan)收(shou)(shou),包括NMHC-CEMS技(ji)術指標驗(yan)收(shou)(shou)和(he)聯網驗(yan)收(shou)(shou)。其(qi)中,技(ji)術指標驗(yan)收(shou)(shou)中的(de)準確(que)度驗(yan)收(shou)(shou)應在其(qi)他各項技(ji)術指標驗(yan)收(shou)(shou)合(he)格后開(kai)展。
9.2技術驗收條件(jian)
符(fu)合(he)下列要(yao)求(qiu)的(de)NMHC-CEMS才可(ke)以開展(zhan)技(ji)術(shu)驗收工作:a)NMHC-CEMS的(de)安裝位(wei)置(zhi)及(ji)手(shou)工采樣位(wei)置(zhi)符(fu)合(he)本標(biao)準(zhun)第(di)7章(zhang)要(yao)求(qiu);b)數據采集和傳輸以及(ji)通信協議均應(ying)符(fu)合(he)HJ212相關(guan)要(yao)求(qiu),并提(ti)供一個(ge)月內數據采集和傳輸自檢(jian)(jian)報(bao)(bao)告,報(bao)(bao)告應(ying)對數據傳輸標(biao)準(zhun)的(de)各(ge)項內容做出響應(ying);c)根據本標(biao)準(zhun)第(di)8章(zhang)要(yao)求(qiu)進(jin)行了72h的(de)調試檢(jian)(jian)測,并提(ti)供調試檢(jian)(jian)測合(he)格(ge)報(bao)(bao)告及(ji)調試檢(jian)(jian)測結(jie)果數據;d)調試檢(jian)(jian)測后(hou)至少(shao)穩定運行7d。
9.3技術指標驗收
9.3.1一般(ban)要(yao)求
9.3.1.1NMHC-CEMS技術(shu)指(zhi)(zhi)標(biao)驗(yan)收(shou)包括NMHC-CEMS和(he)廢(fei)氣參(can)數CMS技術(shu)指(zhi)(zhi)標(biao)驗(yan)收(shou)。
9.3.1.2驗收(shou)(shou)前24h,需對待測(ce)NMHC-CEMS進行(xing)零點(dian)(dian)和(he)量(liang)程校準(zhun),記(ji)錄(lu)設備零點(dian)(dian)和(he)量(liang)程讀數,以此作(zuo)(zuo)為(wei)驗收(shou)(shou)時(shi)計算24h零點(dian)(dian)漂移(yi)和(he)量(liang)程漂移(yi)的初(chu)始讀數。驗收(shou)(shou)期間除本標準(zhun)規(gui)定操作(zuo)(zuo)外(wai),不允許對NMHC-CEMS進行(xing)零點(dian)(dian)和(he)量(liang)程校準(zhun)、維(wei)護、檢修、調節。
9.3.1.3驗(yan)收前應檢查(cha)采樣(yang)伴熱管設置,應符合本(ben)標準7.2相關規定(ding)。
9.3.1.4驗(yan)收期間,生產設(she)備(bei)應(ying)正常且穩定運行(xing),可通過(guo)調節生產工(gong)況或廢氣凈化設(she)備(bei)達(da)到某(mou)一穩定的排放狀況。
9.3.1.5驗收時必須采用(yong)有證標(biao)準物質(zhi)或(huo)(huo)標(biao)準樣(yang)品(pin)(不(bu)確定(ding)度不(bu)超過±2%),標(biao)準物質(zhi)采用(yong)甲烷和丙(bing)烷標(biao)氣(qi)(qi)或(huo)(huo)者(zhe)兩者(zhe)混合(he)氣(qi)(qi)體,零氣(qi)(qi)可使用(yong)氮(dan)氣(qi)(qi)或(huo)(huo)除(chu)烴(jing)空氣(qi)(qi)(其中(zhong)碳氫化合(he)物不(bu)得(de)高于0.3mg/m³)。
9.3.1.6對NMHC-CEMS進行全系(xi)統零點校準和(he)(he)量程(cheng)校準、示值(zhi)誤差和(he)(he)系(xi)統響應(ying)時間檢測時,零氣(qi)和(he)(he)標(biao)準氣(qi)體(ti)(ti)應(ying)通過(guo)預(yu)設管線輸(shu)送至采樣(yang)探頭處,經由(you)樣(yang)品傳(chuan)輸(shu)管線回到站房,經過(guo)全套預(yu)處理設施后(hou)進入(ru)氣(qi)體(ti)(ti)分析(xi)儀(yi),不得直(zhi)接(jie)通入(ru)氣(qi)體(ti)(ti)分析(xi)儀(yi)。
9.3.1.7日常運行中(zhong)更換NMHC-CEMS分(fen)析儀表或變動NMHC-CEMS取樣點位時,應分(fen)別滿足本標準(zhun)7.1和7.2要求,并(bing)進行再次驗收。
9.3.2驗收內(nei)容技(ji)術指標驗收內(nei)容包括零(ling)點漂(piao)移(yi)、量程(cheng)漂(piao)移(yi)、示值(zhi)誤(wu)差(cha)、分析周期、系統響應(ying)時間和準確(que)度(du)驗收。采用參比(bi)方(fang)法(fa)進行(xing)(xing)(xing)準確(que)度(du)驗收時,流速、煙(yan)溫、濕度(du)有效數據(ju)不少(shao)于5個,非甲(jia)烷總烴有效數據(ju)不少(shao)于9個,與同時段(duan)NMHC-CEMS平均值(zhi)進行(xing)(xing)(xing)準確(que)度(du)計(ji)算。安裝有氧氣CMS裝置的,還需對其進行(xing)(xing)(xing)驗收。參比(bi)方(fang)法(fa)測得的有效數據(ju)不少(shao)于9個,與同時段(duan)氧氣CMS平均值(zhi)進行(xing)(xing)(xing)準確(que)度(du)計(ji)算。
9.3.2.1非(fei)甲烷(wan)(wan)總(zong)烴(jing)技(ji)術(shu)指標(biao)(biao)要求見本(ben)標(biao)(biao)準表1,操作步驟和計算公式按照(zhao)HJ1013中7.2現(xian)場(chang)檢測(ce)要求和方法及本(ben)標(biao)(biao)準附(fu)錄B相關要求執(zhi)行。準確度驗收時,待測(ce)NMHC-CEMS與參(can)比方法同步對現(xian)場(chang)排(pai)放非(fei)甲烷(wan)(wan)總(zong)烴(jing)進行測(ce)量。參(can)比方法可(ke)選用(yong)HJ38,也可(ke)選用(yong)國家制訂發布的(de)其它非(fei)甲烷(wan)(wan)總(zong)烴(jing)測(ce)試方法標(biao)(biao)準。
9.3.2.2氧含(han)量(liang)、流速、煙溫(wen)和濕度技術(shu)指標、操作步(bu)驟和計算公式均按照本標準附(fu)錄B相關要求執行。
9.3.3驗(yan)(yan)收(shou)報(bao)告(gao)(gao)技(ji)(ji)術指(zhi)(zhi)標(biao)(biao)(biao)(biao)驗(yan)(yan)收(shou)測試報(bao)告(gao)(gao)應(ying)包括(kuo)以下信(xin)息:a)報(bao)告(gao)(gao)標(biao)(biao)(biao)(biao)識(shi)-編(bian)(bian)號;b)檢(jian)測日期(qi)和(he)(he)編(bian)(bian)制報(bao)告(gao)(gao)日期(qi);c)NMHC-CEMS標(biao)(biao)(biao)(biao)識(shi)-制造(zao)單位(wei)、型號和(he)(he)系(xi)(xi)列編(bian)(bian)號;d)包括(kuo)在系(xi)(xi)統中的(de)(de)(de)NMHC-CEMS的(de)(de)(de)主(zhu)要(yao)組件(如氣體檢(jian)測器、流速CMS等);e)安裝NMHC-CEMS的(de)(de)(de)企(qi)業名稱和(he)(he)安裝位(wei)置相(xiang)關(guan)污(wu)染源(yuan)名稱;f)環(huan)境條件記錄情(qing)況(kuang)(大氣壓力、環(huan)境溫度(du)、環(huan)境濕(shi)度(du));g)示值誤差、分(fen)析周期(qi)、系(xi)(xi)統響應(ying)時間、零點(dian)漂移(yi)和(he)(he)量程漂移(yi)驗(yan)(yan)收(shou)引用(yong)的(de)(de)(de)標(biao)(biao)(biao)(biao)準(zhun)及(ji)(ji)技(ji)(ji)術指(zhi)(zhi)標(biao)(biao)(biao)(biao)要(yao)求;h)準(zhun)確度(du)驗(yan)(yan)收(shou)引用(yong)的(de)(de)(de)標(biao)(biao)(biao)(biao)準(zhun)及(ji)(ji)技(ji)(ji)術指(zhi)(zhi)標(biao)(biao)(biao)(biao)要(yao)求;i)可溯源(yuan)到(dao)國家(jia)標(biao)(biao)(biao)(biao)準(zhun)的(de)(de)(de)標(biao)(biao)(biao)(biao)準(zhun)氣體;j)參比方法(fa)所用(yong)的(de)(de)(de)主(zhu)要(yao)設備、儀器等;k)檢(jian)測結果和(he)(he)結論;l)測試單位(wei);m)三級審核簽(qian)字(zi);n)色(se)譜分(fen)析儀出廠(chang)檢(jian)測原(yuan)始譜圖復(fu)印件;o)驗(yan)(yan)收(shou)測試結果和(he)(he)驗(yan)(yan)收(shou)測試報(bao)告(gao)(gao),格式參照HJ75附錄F;7p)備注(zhu)(技(ji)(ji)術驗(yan)(yan)收(shou)單位(wei)認為與(yu)評估NMHC-CEMS性能(neng)相(xiang)關(guan)的(de)(de)(de)其(qi)他信(xin)息)。技(ji)(ji)術指(zhi)(zhi)標(biao)(biao)(biao)(biao)驗(yan)(yan)收(shou)完成后編(bian)(bian)制技(ji)(ji)術指(zhi)(zhi)標(biao)(biao)(biao)(biao)驗(yan)(yan)收(shou)報(bao)告(gao)(gao),技(ji)(ji)術指(zhi)(zhi)標(biao)(biao)(biao)(biao)驗(yan)(yan)收(shou)結果應(ying)達(da)到(dao)本標(biao)(biao)(biao)(biao)準(zhun)表1的(de)(de)(de)要(yao)求。
9.4NMHC-CEMS聯網(wang)驗(yan)收聯網(wang)驗(yan)收內容和技術(shu)指(zhi)標按照HJ75、HJ212相關要(yao)求執行。
10日常運(yun)行管理要求
10.1總體要(yao)求NMHC-CEMS運(yun)維單位應根據(ju)NMHC-CEMS使用說明書和(he)(he)本(ben)標準的(de)要(yao)求編制儀器運(yun)行管理規(gui)程,確定系統運(yun)行操作(zuo)(zuo)人(ren)員和(he)(he)管理維護人(ren)員的(de)工(gong)作(zuo)(zuo)職責。運(yun)維人(ren)員應當熟練掌握NMHC-CEMS的(de)原理、使用和(he)(he)維護方(fang)法(fa)。NMHC-CEMS日常(chang)運(yun)行管理應包括日常(chang)巡(xun)檢和(he)(he)日常(chang)維護保養,需滿足(zu)HJ75中(zhong)10.2日常(chang)巡(xun)檢和(he)(he)10.3日常(chang)維護保養的(de)相關要(yao)求,并符(fu)合本(ben)標準附錄E和(he)(he)HJ75附錄G中(zhong)格式記(ji)錄要(yao)求。
10.2常(chang)見故障(zhang)分(fen)析及(ji)排(pai)除滿足HJ75中11.5常(chang)見故障(zhang)分(fen)析及(ji)排(pai)除的相關(guan)要求,并符合本標準(zhun)附(fu)(fu)錄(lu)E和HJ75附(fu)(fu)錄(lu)G中格式記錄(lu)要求。
10.3安(an)全要(yao)求a)運維、檢(jian)測(ce)(ce)人員必(bi)須參(can)加安(an)全培訓(xun);b)運維、檢(jian)測(ce)(ce)人員要(yao)熟(shu)知防(fang)(fang)火防(fang)(fang)爆常識,會熟(shu)練使(shi)用消防(fang)(fang)器材;c)設置安(an)全監(jian)督員制度(du),在維護檢(jian)測(ce)(ce)作(zuo)業(ye)中,安(an)全員必(bi)須實施全程監(jian)督;d)必(bi)須穿(chuan)(chuan)著(zhu)防(fang)(fang)靜電工作(zuo)服(fu)和(he)防(fang)(fang)靜電工作(zuo)鞋,在檢(jian)測(ce)(ce)現(xian)場嚴禁穿(chuan)(chuan)脫和(he)拍打衣(yi)服(fu),不得梳(shu)頭(tou)和(he)追逐打鬧;e)嚴禁火種(zhong)帶入檢(jian)測(ce)(ce)現(xian)場;f)雷(lei)雨天須停止檢(jian)測(ce)(ce)作(zuo)業(ye),防(fang)(fang)止雷(lei)擊(ji)。
11日(ri)常(chang)運行質量保證要求
11.1一(yi)般要求日(ri)常(chang)運行(xing)質量保證是保障NMHC-CEMS正(zheng)常(chang)穩定運行(xing)、持續提供有質量保證監測數據的(de)(de)必要手段(duan)。當NMHC-CEMS不能(neng)滿足(zu)技(ji)術指標(biao)而失控(kong)時(shi),應及時(shi)采取糾正(zheng)措施(shi),并(bing)應縮短下一(yi)次校(xiao)準、維護和校(xiao)驗(yan)的(de)(de)間隔時(shi)間。
11.2定期(qi)(qi)校準(zhun)(zhun)定期(qi)(qi)校準(zhun)(zhun)應(ying)滿足(zu)HJ75中11.2定期(qi)(qi)校準(zhun)(zhun)的相關要求(qiu)。校準(zhun)(zhun)技術(shu)指標應(ying)滿足(zu)本標準(zhun)(zhun)表(biao)1要求(qiu)。定期(qi)(qi)校準(zhun)(zhun)記(ji)錄(lu)參照(zhao)HJ75附錄(lu)G中表(biao)格形式記(ji)8錄(lu)。
11.3定期維護(hu)(hu)維護(hu)(hu)頻(pin)次(ci)(ci)(ci)按(an)照本(ben)(ben)標(biao)(biao)準(zhun)(zhun)附(fu)表E.1進(jin)(jin)行(xing)(xing)(xing),定期維護(hu)(hu)應(ying)(ying)(ying)做(zuo)到:a)使用(yong)(yong)氫(qing)(qing)氣(qi)(qi)(qi)(qi)鋼(gang)瓶時(shi),至(zhi)(zhi)少(shao)(shao)每(mei)(mei)(mei)周(zhou)巡(xun)檢(jian)(jian)(jian)一(yi)次(ci)(ci)(ci)鋼(gang)瓶氣(qi)(qi)(qi)(qi)的(de)(de)壓(ya)力并(bing)記錄(lu)(lu),有條件的(de)(de)應(ying)(ying)(ying)做(zuo)到一(yi)用(yong)(yong)一(yi)備;b)使用(yong)(yong)氫(qing)(qing)氣(qi)(qi)(qi)(qi)發(fa)生(sheng)器(qi)時(shi),至(zhi)(zhi)少(shao)(shao)每(mei)(mei)(mei)周(zhou)檢(jian)(jian)(jian)查(cha)(cha)一(yi)次(ci)(ci)(ci)氫(qing)(qing)氣(qi)(qi)(qi)(qi)發(fa)生(sheng)器(qi)變(bian)色(se)硅膠的(de)(de)變(bian)色(se) 情(qing)(qing)況(kuang),超過2/3變(bian)色(se)應(ying)(ying)(ying)及時(shi)更(geng)換(huan)變(bian)色(se)硅膠;c)使用(yong)(yong)氫(qing)(qing)氣(qi)(qi)(qi)(qi)發(fa)生(sheng)器(qi)時(shi),應(ying)(ying)(ying)按(an)其說明書規定,定期檢(jian)(jian)(jian)查(cha)(cha)氫(qing)(qing)氣(qi)(qi)(qi)(qi)壓(ya)力、氫(qing)(qing)氣(qi)(qi)(qi)(qi)發(fa)生(sheng)器(qi)電(dian)解(jie)液等,根據(ju)使用(yong)(yong)情(qing)(qing)況(kuang)及時(shi)更(geng)換(huan),定期添加純(chun)凈水(shui);d)至(zhi)(zhi)少(shao)(shao)每(mei)(mei)(mei)周(zhou)檢(jian)(jian)(jian)查(cha)(cha)一(yi)次(ci)(ci)(ci)除烴(jing)裝置溫度是否(fou)(fou)保(bao)持在(zai)(zai)350°C以上;e)至(zhi)(zhi)少(shao)(shao)每(mei)(mei)(mei)周(zhou)檢(jian)(jian)(jian)查(cha)(cha)一(yi)次(ci)(ci)(ci)出峰時(shi)間(jian)與(yu)標(biao)(biao)準(zhun)(zhun)譜圖一(yi)致性情(qing)(qing)況(kuang)是否(fou)(fou)符合儀器(qi)使用(yong)(yong)手(shou)冊要(yao)(yao)求;f)至(zhi)(zhi)少(shao)(shao)每(mei)(mei)(mei)月檢(jian)(jian)(jian)查(cha)(cha)一(yi)次(ci)(ci)(ci)燃燒氣(qi)(qi)(qi)(qi)連接管路的(de)(de)氣(qi)(qi)(qi)(qi)密性,NMHC-CEMS的(de)(de)過濾器(qi)、采樣管路的(de)(de)結灰情(qing)(qing)況(kuang),若發(fa)現數(shu)據(ju)異常應(ying)(ying)(ying)及時(shi)維護(hu)(hu);g)至(zhi)(zhi)少(shao)(shao)每(mei)(mei)(mei)半年檢(jian)(jian)(jian)查(cha)(cha)一(yi)次(ci)(ci)(ci)零氣(qi)(qi)(qi)(qi)發(fa)生(sheng)器(qi)中(zhong)的(de)(de)活性炭和NO氧化(hua)(hua)劑,根據(ju)使用(yong)(yong)情(qing)(qing)況(kuang)進(jin)(jin)行(xing)(xing)(xing)更(geng)換(huan);h)使用(yong)(yong)催化(hua)(hua)氧化(hua)(hua)裝置的(de)(de)NMHC-CEMS至(zhi)(zhi)少(shao)(shao)每(mei)(mei)(mei)年用(yong)(yong)丙烷(wan)標(biao)(biao)氣(qi)(qi)(qi)(qi)檢(jian)(jian)(jian)驗一(yi)次(ci)(ci)(ci)轉化(hua)(hua)效(xiao)率,保(bao)證丙烷(wan)轉化(hua)(hua)效(xiao)率在(zai)(zai)95%以上,否(fou)(fou)則(ze)應(ying)(ying)(ying)更(geng)換(huan)催化(hua)(hua)氧化(hua)(hua)裝置;i)更(geng)換(huan)主(zhu)要(yao)(yao)部(bu)件如色(se)譜柱、定量環時(shi)需對分析儀進(jin)(jin)行(xing)(xing)(xing)多點校(xiao)準(zhun)(zhun),并(bing)記錄(lu)(lu)校(xiao)準(zhun)(zhun)數(shu)據(ju)和過程(cheng),校(xiao)準(zhun)(zhun)數(shu)據(ju)符合本(ben)(ben)標(biao)(biao)準(zhun)(zhun)表1要(yao)(yao)求且穩定后才可投入運行(xing)(xing)(xing);j)定期維護(hu)(hu)記錄(lu)(lu)按(an)本(ben)(ben)標(biao)(biao)準(zhun)(zhun)附(fu)錄(lu)(lu)E中(zhong)表格形(xing)式記錄(lu)(lu)。
11.4定期校驗(yan)至少3個月做(zuo)一次校驗(yan),參比方(fang)法與NMHC-CEMS同時(shi)段(duan)數(shu)據進行(xing)比對。當(dang)校驗(yan)結果不符合本標準表1中準確度指標要求(qiu)時(shi),則應(ying)擴展為(wei)評估NMHC-CEMS的準確度校正,按8.3開(kai)展直至達到要求(qiu)。
11.5標(biao)(biao)(biao)準(zhun)(zhun)(zhun)(zhun)物(wu)質(zhi)a)標(biao)(biao)(biao)準(zhun)(zhun)(zhun)(zhun)氣(qi)體(ti)須(xu)在有(you)效期(qi)內使(shi)用(yong)(yong),其標(biao)(biao)(biao)準(zhun)(zhun)(zhun)(zhun)物(wu)質(zhi)認定證(zheng)書中不確定度不超過±2%。零氣(qi)可使(shi)用(yong)(yong)氮氣(qi)或除烴(jing)空氣(qi),其中碳氫化合(he)物(wu)不得高于(yu)0.3mg/m³;b)采用(yong)(yong)自配(pei)標(biao)(biao)(biao)樣,必(bi)須(xu)用(yong)(yong)有(you)證(zheng)標(biao)(biao)(biao)準(zhun)(zhun)(zhun)(zhun)物(wu)質(zhi)對自配(pei)標(biao)(biao)(biao)樣進行(xing)驗證(zheng),驗證(zheng)結果必(bi)須(xu)在標(biao)(biao)(biao)準(zhun)(zhun)(zhun)(zhun)值(zhi)允許范圍(wei)內。采用(yong)(yong)稀(xi)(xi)(xi)釋設(she)(she)備對標(biao)(biao)(biao)準(zhun)(zhun)(zhun)(zhun)氣(qi)體(ti)進行(xing)稀(xi)(xi)(xi)釋配(pei)比的,稀(xi)(xi)(xi)釋設(she)(she)備精(jing)度不超過1%。
12數據審核和(he)處理
12.1NMHC-CEMS數(shu)(shu)據審(shen)核按(an)照(zhao)HJ75中12.1CEMS數(shu)(shu)據審(shen)核相關(guan)要求開(kai)展數(shu)(shu)據審(shen)核。
12.2NMHC-CEMS數(shu)據(ju)無(wu)效(xiao)時(shi)間段數(shu)據(ju)處(chu)理9滿足HJ75中12.2CEMS排(pai)放量的數(shu)據(ju)無(wu)效(xiao)時(shi)間段數(shu)據(ju)處(chu)理相關要求。
12.3數(shu)據記錄與報表
12.3.1記錄(lu)參(can)照本標(biao)準(zhun)附錄(lu)C的表格形式記錄(lu)監測結果。
12.3.2報表(biao)參照本(ben)標準附(fu)錄(lu)C的表(biao)格形式定期(qi)形成NMHC-CEMS數據(ju)報表(biao),報表(biao)中應給出最(zui)大值(zhi)(zhi)、最(zui)小值(zhi)(zhi)、平均值(zhi)(zhi)、累計排放(fang)量以及參與統計的樣本(ben)數。




















需求溝通傾聽客戶需求,了解用戶使用環境和現場工況
方案設計根據現場實際工況,針對性出具解決方案
合同簽訂技術和商務規范確認,簽訂合作協議
產品制作選擇最優質的元器件,嚴格按照技術協議
調試安裝現場規范安裝,靜態動態調試,分析儀運行
售后服務后續維護,持續跟進,終身維修