優質的服務流程
· quality of service processes ·

需求溝通傾聽客戶需求,了解用戶使用環境和現場工況
方案設計根據現場實際工況,針對性出具解決方案
合同簽訂技術和商務規范確認,簽訂合作協議
產品制作選擇最優質的元器件,嚴格按照技術協議
調試安裝現場規范安裝,靜態動態調試,分析儀運行
售后服務后續維護,持續跟進,終身維修

全國熱線
銷售熱線
公司地址山東濟(ji)(ji)南(nan)市槐蔭(yin)區太(tai)平(ping)河南(nan)路1567號均和(he)云谷濟(ji)(ji)南(nan)匯智港6號樓
1 新(xin)澤儀器(qi)
山東新(xin)澤儀(yi)(yi)器有(you)限公司注冊(ce)于山東濟南市,是一(yi)(yi)家集(ji)氣(qi)(qi)(qi)體(ti)(ti)(ti)分(fen)(fen)(fen)(fen)析(xi)(xi)(xi)(xi)(xi)(xi)儀(yi)(yi)器、環(huan)保(bao)(bao) 監(jian)測設備及(ji)配套(tao)零部件(jian)產(chan)品(pin)研(yan)(yan)發(fa)、生產(chan)、銷售及(ji)售后服務為一(yi)(yi)體(ti)(ti)(ti)的高(gao)(gao)科技企業(ye)。公司主要產(chan)品(pin)有(you)氧分(fen)(fen)(fen)(fen)析(xi)(xi)(xi)(xi)(xi)(xi)儀(yi)(yi)系(xi)(xi)(xi)(xi)(xi)(xi)(xi)(xi)列(lie)、露點儀(yi)(yi)系(xi)(xi)(xi)(xi)(xi)(xi)(xi)(xi)列(lie)、氫氣(qi)(qi)(qi)分(fen)(fen)(fen)(fen)析(xi)(xi)(xi)(xi)(xi)(xi)儀(yi)(yi)系(xi)(xi)(xi)(xi)(xi)(xi)(xi)(xi)列(lie)、紅外線(xian)分(fen)(fen)(fen)(fen)析(xi)(xi)(xi)(xi)(xi)(xi)儀(yi)(yi) 系(xi)(xi)(xi)(xi)(xi)(xi)(xi)(xi)列(lie)、氣(qi)(qi)(qi)體(ti)(ti)(ti)報警儀(yi)(yi)系(xi)(xi)(xi)(xi)(xi)(xi)(xi)(xi)列(lie)等(deng)(deng), 同(tong)時過(guo)(guo)(guo)程分(fen)(fen)(fen)(fen)析(xi)(xi)(xi)(xi)(xi)(xi)系(xi)(xi)(xi)(xi)(xi)(xi)(xi)(xi)統(tong)(tong)(tong)(tong)有(you) CEMS 煙氣(qi)(qi)(qi)連續監(jian)測系(xi)(xi)(xi)(xi)(xi)(xi)(xi)(xi)統(tong)(tong)(tong)(tong)、脫(tuo)(tuo)硫 脫(tuo)(tuo)硝煙氣(qi)(qi)(qi)分(fen)(fen)(fen)(fen)析(xi)(xi)(xi)(xi)(xi)(xi)系(xi)(xi)(xi)(xi)(xi)(xi)(xi)(xi)統(tong)(tong)(tong)(tong)、在(zai)線(xian) VOCs 監(jian)測系(xi)(xi)(xi)(xi)(xi)(xi)(xi)(xi)統(tong)(tong)(tong)(tong)、便攜式 VOCs 分(fen)(fen)(fen)(fen)析(xi)(xi)(xi)(xi)(xi)(xi)儀(yi)(yi)、窯爐氣(qi)(qi)(qi)體(ti)(ti)(ti)分(fen)(fen)(fen)(fen)析(xi)(xi)(xi)(xi)(xi)(xi) 系(xi)(xi)(xi)(xi)(xi)(xi)(xi)(xi)統(tong)(tong)(tong)(tong)、冶(ye)(ye)金(jin)行(xing)業(ye)氣(qi)(qi)(qi)體(ti)(ti)(ti)分(fen)(fen)(fen)(fen)析(xi)(xi)(xi)(xi)(xi)(xi)系(xi)(xi)(xi)(xi)(xi)(xi)(xi)(xi)統(tong)(tong)(tong)(tong)、煤(mei)(mei)化(hua)工分(fen)(fen)(fen)(fen)析(xi)(xi)(xi)(xi)(xi)(xi)系(xi)(xi)(xi)(xi)(xi)(xi)(xi)(xi)統(tong)(tong)(tong)(tong)、水泥窯氣(qi)(qi)(qi)體(ti)(ti)(ti)分(fen)(fen)(fen)(fen)析(xi)(xi)(xi)(xi)(xi)(xi)系(xi)(xi)(xi)(xi)(xi)(xi)(xi)(xi)統(tong)(tong)(tong)(tong)、焦(jiao)爐 煤(mei)(mei)氣(qi)(qi)(qi)氧分(fen)(fen)(fen)(fen)析(xi)(xi)(xi)(xi)(xi)(xi)系(xi)(xi)(xi)(xi)(xi)(xi)(xi)(xi)統(tong)(tong)(tong)(tong)、化(hua)工行(xing)業(ye)氣(qi)(qi)(qi)體(ti)(ti)(ti)分(fen)(fen)(fen)(fen)析(xi)(xi)(xi)(xi)(xi)(xi)系(xi)(xi)(xi)(xi)(xi)(xi)(xi)(xi)統(tong)(tong)(tong)(tong)、空(kong)分(fen)(fen)(fen)(fen)行(xing)業(ye)氣(qi)(qi)(qi)體(ti)(ti)(ti)分(fen)(fen)(fen)(fen)析(xi)(xi)(xi)(xi)(xi)(xi)系(xi)(xi)(xi)(xi)(xi)(xi)(xi)(xi)統(tong)(tong)(tong)(tong)、化(hua)學制藥 氣(qi)(qi)(qi)體(ti)(ti)(ti)分(fen)(fen)(fen)(fen)析(xi)(xi)(xi)(xi)(xi)(xi)系(xi)(xi)(xi)(xi)(xi)(xi)(xi)(xi)統(tong)(tong)(tong)(tong)等(deng)(deng)。同(tong)時代(dai)理(li)英(ying)國(guo)仕富梅、日本富士電(dian)機、德國(guo)西(xi)門子、西(xi)克麥 哈克、美(mei)國(guo) PID 公司等(deng)(deng)一(yi)(yi)線(xian)品(pin)牌的氣(qi)(qi)(qi)體(ti)(ti)(ti)分(fen)(fen)(fen)(fen)析(xi)(xi)(xi)(xi)(xi)(xi)儀(yi)(yi)產(chan)品(pin)。公司擁有(you)一(yi)(yi)支長期從事在(zai) 線(xian)氣(qi)(qi)(qi)體(ti)(ti)(ti)分(fen)(fen)(fen)(fen)析(xi)(xi)(xi)(xi)(xi)(xi)儀(yi)(yi)器、過(guo)(guo)(guo)程分(fen)(fen)(fen)(fen)析(xi)(xi)(xi)(xi)(xi)(xi)預(yu)處(chu)理(li)裝(zhuang)置研(yan)(yan)究開發(fa)具有(you)豐富經驗、有(you)理(li)想、有(you)技 術的專(zhuan)業(ye)隊伍。尤其(qi)是在(zai)過(guo)(guo)(guo)程分(fen)(fen)(fen)(fen)析(xi)(xi)(xi)(xi)(xi)(xi)儀(yi)(yi)器在(zai)高(gao)(gao)溫、高(gao)(gao)粉塵、高(gao)(gao)濕度、高(gao)(gao)腐蝕等(deng)(deng)惡 劣(lie)工況條(tiao)件(jian)下(xia)的取樣預(yu)處(chu)理(li)方面的關鍵(jian)技術, 我們成功研(yan)(yan)發(fa)出新(xin)一(yi)(yi)代(dai)的 TK 系(xi)(xi)(xi)(xi)(xi)(xi)(xi)(xi)列(lie) 產(chan)品(pin), 廣泛(fan)應(ying)用在(zai)水泥、冶(ye)(ye)金(jin)、鍋爐煙氣(qi)(qi)(qi)、脫(tuo)(tuo)硝、脫(tuo)(tuo)硫、制藥、化(hua)工、環(huan)保(bao)(bao)、 石化(hua)、煤(mei)(mei)氣(qi)(qi)(qi)等(deng)(deng)行(xing)業(ye),并取得了良好(hao)的使用效(xiao)果,得到了客戶的一(yi)(yi)致好(hao)評。
新澤儀器(qi)在(zai)(zai)成立(li)之初就(jiu)以客戶體驗(yan)為中心, 始(shi)終以產(chan)品質(zhi)量(liang)為發展的(de)(de)(de)(de)基石,致力(li)于打造氣體分析(xi)儀行業(ye)的(de)(de)(de)(de)一線品牌(pai)。山東新澤儀器(qi)有限公司(si)將始(shi)終以一流 的(de)(de)(de)(de)技(ji)術(shu)與管(guan)理、真誠的(de)(de)(de)(de)服務和(he)求精務實的(de)(de)(de)(de)工作(zuo)作(zuo)風, 在(zai)(zai)開拓進取的(de)(de)(de)(de)道(dao)路上不斷(duan)奮進。

2 項目要(yao)求
2.1 建設目標
根據企業實際生產(chan)情況,主(zhu)要(yao)(yao)排(pai)放(fang)(fang)污染(ran)物(wu)特征及(ji)環(huan)保(bao)(bao)部的相關監管(guan)要(yao)(yao)求(qiu), 建立起符合(he)國家(jia)及(ji)地方環(huan)保(bao)(bao)規范標準的企業廠界環(huan)境(jing)(jing)空氣 VOCs 在(zai)線監測(ce)系統(tong)。對廠界無組織排(pai)放(fang)(fang)的非甲烷總烴(jing)或特征有機物(wu)進行在(zai)線實時監測(ce),同時檢測(ce)氣 溫、 氣壓、風速、風向和濕度(du),按當(dang)地環(huan)保(bao)(bao)部門(men)要(yao)(yao)求(qiu)提供聯網監測(ce)數據,達到(dao) 環(huan)境(jing)(jing)監管(guan)要(yao)(yao)求(qiu)。
2.2 建設內容
建設(she)適用企業(ye)廠界無組織 VOCs 在(zai)線(xian)監測系統及相(xiang)關配套(tao)設(she)施, 滿足國家及 地(di)方相(xiang)關法(fa)律(lv)法(fa)規(gui)。建設(she)內容主要包括:
1. 分析站房(新(xin)建(jian)或利用原(yuan)有);
2. 環(huan)境空氣采樣系(xi)統
3. 環境空(kong)氣揮發性有機物在(zai)線監測系統(tong)安裝;
4. 氣象五參數監測儀安裝
5. 電源線(xian)纜敷設;
6. 防雷及接地系統建(jian)設(改造(zao)或新建(jian));
2.3 政策標準依據

3 系統方(fang)案
3.1 系統組成
按照環保物聯網的三(san)層(ceng)網絡架構, 環境空氣揮發性有(you)機物在(zai)線(xian)監測系統的 建(jian)設分為現(xian)場端建(jian)設、傳輸網絡建(jian)設和監控中心建(jian)設三(san)部(bu)分。
(1) 現場端建設
本監測(ce)系統可(ke)對(dui)環境空氣揮(hui)發性有機(ji)物進行 24 小時自動連續(xu)監測(ce), 現場端建設系統組成包括:
1)污染氣體監測系統(tong):監測非(fei)甲烷總烴(jing)的濃度;
2)氣象參數監測系統(tong):測量風向(xiang)、風力、氣壓(ya)、溫(wen)度(du)、濕度(du);
3)采樣(yang)系(xi)統(tong): 由采樣(yang)頭、總管、支(zhi)路接(jie)頭、抽氣風(feng)機、排氣口(kou)等組成;
4)富(fu)集(ji)單元(yuan) (選配) :在(zai)線(xian)冷(leng)阱富(fu)集(ji)儀,測(ce)量組(zu)分時需(xu)要;
5)校準系統 (選配) :動(dong)態校準儀(yi),測量(liang)組分時需要;
6)氣(qi)(qi)源(yuan)系統:包括氫氣(qi)(qi)發(fa)生(sheng)器、 零(ling)氣(qi)(qi)發(fa)生(sheng)器、氮氣(qi)(qi)
7)工控子站(zhan)系統: 可連續自(zi)動(dong)采(cai)集污染氣體監測(ce)儀、氣象儀、現(xian)場校(xiao)準的數據及狀態信息等,并(bing)進行數據處理、貯(zhu)存和上傳。

(2) 傳輸網絡建設
通過(guo)(guo) RS232/485 接口與 VOCs 監測主機對接進行(xing)數據(ju)采(cai)集, 按照HJ/T212通 訊協議(yi)進行(xing)測量數據(ju)的(de)本地處理及(ji)存儲, 通過(guo)(guo) 4G 或(huo)有線等傳輸網絡將現場(chang)監測 數據(ju)實時上(shang)(shang)報至監控中心(xin)、當地環保(bao)部(bu)門。可顯示(shi)實時、分鐘、小時、日、月 全(quan)部(bu)數據(ju),數據(ju)采(cai)集率在 95%以上(shang)(shang)。當濃度、排(pai)放速率超過(guo)(guo)排(pai)放標(biao)準時,系(xi)統(tong) 界面顯示(shi)超標(biao)報警信(xin)息并記錄狀態,數據(ju)可提取并打(da)印。
(3) 智能化監控平臺
接(jie)收來自現(xian)(xian)場端的(de)數(shu)據(ju)信(xin)息(xi)(xi),包括實時(shi)分析數(shu)據(ju)、實時(shi)處(chu)理效率、監測系(xi) 統內(nei)部(bu)的(de)各(ge)種狀(zhuang)態信(xin)息(xi)(xi), 系(xi)統運維信(xin)息(xi)(xi), 反映設別的(de)運行情況。可通過 PC 網頁、 手(shou)機 APP、手(shou)機微(wei)信(xin),實現(xian)(xian)多(duo)元化、移(yi)動化、便捷(jie)化實時(shi)監控(kong)。
3.2 運行環境
環境空氣(qi)揮發性有機物在線監(jian)測(ce)系統運行條(tiao)件:
供電(dian)電(dian)壓:220(±20%) V AC/(50-60) Hz
濕度(du):(0-85%)RH
氣壓:(86~106) kPa
所有設備的總用電量(kW):主機柜功率≤2 kW;
3.3 監測方法
常規(gui)監測(ce)項目及(ji)測(ce)量方法說明如下表:

3.5 系統特點
該系(xi)統(tong)采用(yong)國標 GC-FID 監(jian)測(ce)(ce)技術對企(qi)業廠界環境空氣(qi)中揮發(fa)性有機(ji)物(wu)濃 度(du)(du)進行實時的在線監(jian)測(ce)(ce)。監(jian)測(ce)(ce)項目(mu)為非甲烷總(zong)烴或特(te)征組分,同時監(jian)測(ce)(ce)風向、風力(li)、氣(qi)壓、溫度(du)(du)、濕(shi)度(du)(du)等多種氣(qi)象(xiang)參(can)數。
系統具有時間(jian)設定(ding)、校對、顯示功能(neng)。
系統采用冷阱預濃(nong)縮裝置,可實現對低(di)濃(nong)度環境空(kong)氣中的(de)污(wu)染物進行監測。
系統采用 EPC 技術控制載氣(qi)、空氣(qi)和氫氣(qi)流量,精度高,重(zhong)復性好;
系統具有故障(zhang)自檢(jian)功能,自動識別系統故障(zhang)信息并儲(chu)存記錄。
系統具有完善的報警(jing)(jing)功(gong)(gong)能, 包括超(chao)溫報警(jing)(jing)功(gong)(gong)能、主要(yao)部件(jian)故障警(jing)(jing)報功(gong)(gong) 能。
系(xi)統具有載(zai)氣流量不足報警功能(neng), 當載(zai)氣量不足時, 系(xi)統自動停止運 行。
系(xi)(xi)統具有自動點火功(gong)能。系(xi)(xi)統受外界(jie)影響或短(duan)暫跳(tiao)閘等情(qing)況(kuang)發生程序 中斷(duan), 電力恢復后系(xi)(xi)統可(ke)實現自動啟動, 自動點火, 自動恢復運行狀態(tai)。
系(xi)統(tong)具有火(huo)(huo)焰熄滅自動檢測(ce)功能,火(huo)(huo)焰熄滅自動切斷氫氣。
系(xi)(xi)統具有自動或手動校準功能。系(xi)(xi)統全程(cheng)校準從探頭開始(shi),對整個(ge)系(xi)(xi)統氣(qi)路校準。
具有(you)安全管理功能,具備二級以上管理權限,進行用(yong)戶(hu)名(ming)和密(mi)碼驗(yan)證 后,才(cai)能進入系統,所有(you)操作(zuo)均(jun)能自動(dong)記(ji)錄并持久(jiu)存儲。
自(zi)主(zhu)研發(fa)數據采(cai)集(ji)和分析軟件,可根據企(qi)業用戶(hu)需要(yao)進(jin)行針對性調整
系統可記錄、存儲、顯示查詢、導出、傳輸打印(yin)任意時段的報(bao)表, 數據報(bao)表格式與環保(bao)(bao)部門(men)要求的報(bao)表格式一致(zhi), 歷史數據至(zhi)少(shao)保(bao)(bao)存 3 年(nian)。
數(shu)據采集(ji)設(she)備(bei)具備(bei)在線診斷(duan)功能, 檢查設(she)備(bei)運行(xing)狀態(tai), 包(bao)括系統(tong)通(tong)訊(xun)(xun)狀態(tai)、儀器通(tong)訊(xun)(xun)狀態(tai)、平臺通(tong)訊(xun)(xun)數(shu)據、配(pei)置情況、軟件運行(xing)狀態(tai)等。
4 系統組成(cheng)單元說明
4.1 采樣系統
主要由防塵帽、上管(guan)、下管(guan)(上、下管(guan)稱(cheng)采樣(yang)主管(guan))、可(ke)升降支架(jia)、風(feng)(feng)機裝(zhuang) 置以及溫度控制儀等部件組成(cheng)。被(bei)測空氣樣(yang)品由防塵帽進入(ru)大氣采樣(yang)器后流過 上、下管(guan)被(bei)引風(feng)(feng)機排(pai)出室外。下管(guan)安(an)裝(zhuang)有取(qu)樣(yang)口與監測儀器連接(jie)。

4.2 VOCs 在線監測儀

環境(jing)空氣(qi)揮(hui)發性有(you)(you)機物(wu)在線監(jian)(jian)測(ce)系統是一(yi)款為(wei)環境(jing)行業提供氣(qi)體監(jian)(jian)測(ce)業務 的(de)(de)(de)終(zhong)端設備(bei)。采(cai)用(yong)先進(jin)的(de)(de)(de) GC-FID 技術對揮(hui)發性有(you)(you)機物(wu)進(jin)行實時的(de)(de)(de)在線監(jian)(jian)測(ce)。可(ke) 對數據(ju)進(jin)行采(cai)集、處理(li)(li)、分析、存儲并上傳(chuan)。該系統性能穩定可(ke)靠, 自(zi)動化程 度高, 檢測(ce)范(fan)圍寬,高品質(zhi)的(de)(de)(de)硬件和智能化的(de)(de)(de)處理(li)(li)軟件使儀(yi)器能夠(gou)滿足在線監(jian)(jian) 測(ce)的(de)(de)(de)要求。
監測設備由大氣(qi)采(cai)樣(yang)器、氣(qi)體發(fa)生器、預處(chu)理系(xi)統、氣(qi)相色譜儀檢(jian)測單元(yuan)、數據采(cai)集分(fen)析系(xi)統組成。
環境空氣(qi)經大氣(qi)采(cai)(cai)樣(yang)器(qi)采(cai)(cai)樣(yang)后(hou)(hou),到(dao)(dao)達預處(chu)(chu)理(li)系統,經過除塵、穩(wen)定(ding)流量等(deng) 處(chu)(chu)理(li)后(hou)(hou)進(jin)入(ru)氣(qi)相色譜儀(yi)多(duo)通(tong)閥(fa)上的定(ding)量管。穩(wen)定(ding)后(hou)(hou), 多(duo)通(tong)閥(fa)切(qie)換至進(jin)樣(yang)狀(zhuang)態(tai), 載(zai)氣(qi)載(zai)著樣(yang)氣(qi)進(jin)入(ru)到(dao)(dao)色譜柱進(jin)行(xing)分(fen)(fen)離,被測(ce)組分(fen)(fen)先后(hou)(hou)進(jin)入(ru)檢(jian)(jian)測(ce)器(qi)被檢(jian)(jian)測(ce)。檢(jian)(jian)測(ce) 到(dao)(dao)的信(xin)號通(tong)過信(xin)號放大器(qi)被放大,然(ran)后(hou)(hou)被輸入(ru)到(dao)(dao)色譜工作(zuo)站進(jin)行(xing)計算處(chu)(chu)理(li)。處(chu)(chu) 理(li)后(hou)(hou)的結果經無(wu)線網或有(you)線網進(jin)行(xing)上傳(chuan)。
(1)零氣發生器
零級空氣(qi)(qi)(qi)發生器的(de)工作原理是采用外置封閉式無油靜音活塞泵吸收自然環 境(jing)中(zhong)的(de)空氣(qi)(qi)(qi), 經初級過(guo)(guo)濾后進(jin)入活塞泵內(nei)(nei)壓縮(suo)(suo)成(cheng)高(gao)壓氣(qi)(qi)(qi)體, 然后通(tong)過(guo)(guo)氣(qi)(qi)(qi)路管道(dao) 輸(shu)入儲氣(qi)(qi)(qi)瓶、儲氣(qi)(qi)(qi)瓶內(nei)(nei)部設有(you)氣(qi)(qi)(qi)水分離裝置, 將空氣(qi)(qi)(qi)中(zhong)少量積(ji)水排除,空氣(qi)(qi)(qi)則 通(tong)過(guo)(guo)除烴模(mo)塊和高(gao)精(jing)度穩壓系統再(zai)進(jin)入兩個過(guo)(guo)濾器內(nei)(nei)進(jin)行二次吸附凈(jing)化,即可 輸(shu)出高(gao)純(chun)凈(jing)壓縮(suo)(suo)空氣(qi)(qi)(qi)供氣(qi)(qi)(qi)相(xiang)色譜儀使用。
儀器中設有保護裝(zhuang)置, 當系(xi)統壓力(li)超過時即自動斷(duan)電。以保證儀器的安(an)全(quan) 運行(xing)。
技術參數
輸出流量:0~5000ml/min
輸出(chu)壓(ya)力:0~0.4MPa
系統壓力:0.6~0.8MPa
穩壓(ya)精(jing)度:0.003 MPa
總烴和甲烷含量:<0.1ppm
(2) 氫氣發生器
氫(qing)氣發生器由電解池、開關電源(yuan)、壓力控制(zhi)、流量控制(zhi)、干燥凈化(hua)、流量 顯示等系統組成(cheng), 通過電解氫(qing)氧化(hua)鉀(jia)水(shui)溶(rong)液得到(dao)氫(qing)氣。本儀器具有電解面積大(da)(da)、 池溫低、性(xing)能好、產氣量大(da)(da)、純度高等優點, 設有液體回流裝(zhuang)置(zhi),可(ke)有效的確(que) 保(bao)儀器無返液現象(xiang),并(bing)設有超壓斷電功能,保(bao)證儀器使用安全。
(3) 預處理單元
預(yu)處理(li)系(xi)統是針對企業(ye)排(pai)放的(de)(de)揮發性有機物濃(nong)度(du)自(zi)動(dong)進(jin)行實(shi)時監測(ce)而設計(ji) 的(de)(de), 它能(neng)(neng)(neng)(neng)夠自(zi)動(dong)完成樣(yang)(yang)氣(qi)的(de)(de)多級處理(li)過程, 使分析儀器可以得到盡可能(neng)(neng)(neng)(neng)干(gan)凈的(de)(de)、 流速穩定的(de)(de)樣(yang)(yang)氣(qi), 確(que)保(bao)其能(neng)(neng)(neng)(neng)夠工作的(de)(de)更加長久。本系(xi)統主要由過濾器、采(cai)樣(yang)(yang)泵、空氣(qi)壓縮機、電磁閥、流量計(ji)等組成。具有除塵、流量控(kong)制(zhi)等功能(neng)(neng)(neng)(neng), 并(bing)能(neng)(neng)(neng)(neng)自(zi)動(dong) 完成取(qu)樣(yang)(yang)分析和反(fan)吹等功能(neng)(neng)(neng)(neng)。前端的(de)(de)采(cai)樣(yang)(yang)、控(kong)溫、校準及進(jin)樣(yang)(yang)狀態的(de)(de)控(kong)制(zhi)與顯 示,采(cai)用嵌入(ru)式(shi)一體化的(de)(de)液(ye)晶觸摸屏來實(shi)現。
(4) 氣相色譜儀
氣(qi)相(xiang)(xiang)色(se)譜儀是(shi)以(yi)(yi)氣(qi)體作為流動相(xiang)(xiang)(載(zai)氣(qi)) 。當樣(yang)品被送入進樣(yang)器(qi)后由(you)載(zai)氣(qi) 攜帶進入色(se)譜柱(zhu)。由(you)于樣(yang)品中(zhong)(zhong)各(ge)(ge)(ge)個組份(fen)在(zai)色(se)譜柱(zhu)中(zhong)(zhong)的(de)(de)(de)流動相(xiang)(xiang)(氣(qi)相(xiang)(xiang)) 和固定相(xiang)(xiang) (液(ye)相(xiang)(xiang)或固相(xiang)(xiang))之間分配或吸附系數(shu)的(de)(de)(de)差異。在(zai)載(zai)氣(qi)的(de)(de)(de)沖洗(xi)下, 各(ge)(ge)(ge)個組份(fen)在(zai)兩 相(xiang)(xiang)間作反復多次分配, 使(shi)各(ge)(ge)(ge)個組份(fen)在(zai)色(se)譜柱(zhu)中(zhong)(zhong)得到(dao)分離,然后由(you)接(jie)(jie)在(zai)色(se)譜柱(zhu)后 的(de)(de)(de)檢(jian)(jian)測器(qi)根據(ju)(ju)組份(fen)的(de)(de)(de)物理(li)化(hua)學特性, 將各(ge)(ge)(ge)個組份(fen)按順序(xu)檢(jian)(jian)測出來。最后由(you)色(se)譜 工(gong)作站將各(ge)(ge)(ge)個組份(fen)的(de)(de)(de)檢(jian)(jian)測結果以(yi)(yi)圖形方式記錄下來, 色(se)譜工(gong)作站還(huan)可以(yi)(yi)直接(jie)(jie)打 印包括各(ge)(ge)(ge)個組份(fen)檢(jian)(jian)測結果數(shu)據(ju)(ju)的(de)(de)(de)分析報告。
氣相色譜儀由柱箱、進(jin)樣器、檢測(ce)器、氣路(lu)控制系統(tong)和微機(ji)控制系統(tong)組成, 可滿足 HJ604-2017 、HJ38-2017 的要(yao)求。

設備特點
自主研發,可根(gen)據(ju)需(xu)求進行定制
采用(yong)進口 EPC、多通(tong)閥,精(jing)度高,系(xi)統穩定(ding)
進口鈍化不銹鋼(gang)管路與接頭,減少組分損失,保(bao)證分析結果準確。
觸摸屏顯示(shi)與(yu)操作,操作簡(jian)單(dan)方便
密碼保護(hu),非系(xi)統管理員無法修(xiu)改設備參數(shu)
(5) 工控子站及軟件
揮發性有機(ji)物(wu)在(zai)線監(jian)(jian)(jian)測(ce)(ce)系(xi)統軟件(jian)是新澤(ze)儀器根據國家環保標準, 并針對(dui)本公司的(de)揮發性有機(ji)物(wu)在(zai)線監(jian)(jian)(jian)測(ce)(ce)系(xi)統的(de)硬件(jian)開發的(de)用(yong)于揮發性有機(ji)物(wu)連(lian)續監(jian)(jian)(jian)測(ce)(ce)的(de) 數據采集和數據處理(li)軟件(jian),雙通道信號采集, 譜圖(tu)數據自動分(fen)析,自行出具最 終(zhong)結果。
數(shu)(shu)據(ju)(ju)(ju)采(cai)集、處理(li)(li)和(he)控制系(xi)統(tong)(tong)由數(shu)(shu)據(ju)(ju)(ju)采(cai)集處理(li)(li)模(mo)塊(kuai)(kuai)(kuai)、數(shu)(shu)據(ju)(ju)(ju)存儲模(mo)塊(kuai)(kuai)(kuai)、數(shu)(shu)據(ju)(ju)(ju)轉 發(fa)(fa)(fa)模(mo)塊(kuai)(kuai)(kuai)組成。數(shu)(shu)據(ju)(ju)(ju)采(cai)集模(mo)塊(kuai)(kuai)(kuai)通過(guo)通訊線(xian)路(lu)獲取色譜儀(yi)發(fa)(fa)(fa)出的(de)監測數(shu)(shu)據(ju)(ju)(ju)和(he)預處理(li)(li) 系(xi)統(tong)(tong)發(fa)(fa)(fa)出的(de)系(xi)統(tong)(tong)狀態信號, 通過(guo)計算和(he)統(tong)(tong)計后顯(xian)示在用戶界面上, 如數(shu)(shu)據(ju)(ju)(ju)顯(xian)示、 實(shi)時(shi)曲線(xian)顯(xian)示等, 同時(shi)把數(shu)(shu)據(ju)(ju)(ju)存儲到(dao)數(shu)(shu)據(ju)(ju)(ju)存儲模(mo)塊(kuai)(kuai)(kuai)。數(shu)(shu)據(ju)(ju)(ju)轉發(fa)(fa)(fa)模(mo)塊(kuai)(kuai)(kuai)讀取數(shu)(shu)據(ju)(ju)(ju)存 儲模(mo)塊(kuai)(kuai)(kuai)中(zhong)的(de)數(shu)(shu)據(ju)(ju)(ju), 按照監控平臺協議(yi)通過(guo)有線(xian)網絡或無線(xian)傳(chuan)輸儀(yi)把數(shu)(shu)據(ju)(ju)(ju)轉發(fa)(fa)(fa)到(dao)監控平臺。

安全管理功能
系(xi)(xi)統(tong)(tong)(tong)具備(bei)高級(ji)安全(quan)管(guan)理(li)(li)功能,由系(xi)(xi)統(tong)(tong)(tong)管(guan)理(li)(li)員統(tong)(tong)(tong)一管(guan)理(li)(li)。系(xi)(xi)統(tong)(tong)(tong)管(guan)理(li)(li)員 可以進行所有的系(xi)(xi)統(tong)(tong)(tong)設置工作,可設定操(cao)作人員密碼、操(cao)作級(ji)別(bie), 設定系(xi)(xi)統(tong)(tong)(tong)的設備(bei)配置等,系(xi)(xi)統(tong)(tong)(tong)安全(quan)管(guan)理(li)(li)為二級(ji)系(xi)(xi)統(tong)(tong)(tong)操(cao)作管(guan)理(li)(li)權限;
操(cao)作(zuo)人員(yuan)需通過賬號、密(mi)碼(ma)才(cai)能(neng)(neng)進入(ru)控制(zhi)界面。一(yi)般操(cao)作(zuo)人員(yuan)只(zhi)能(neng)(neng) 進行日常查詢、例(li)行維護(hu)和(he)操(cao)作(zuo),不(bu)能(neng)(neng)更(geng)改(gai)系統設置;
系統(tong)所有的(de)控制操作、設(she)定更(geng)改等均自動記錄(lu)并入庫(ku)保(bao)存;
系統受(shou)外(wai)界影響,或(huo)短暫跳閘等情況,發生造成(cheng)程(cheng)序中斷、系統可(ke)實現(xian)自動啟動,自動恢復運行狀態(tai),并記錄出現(xian)故(gu)障的時(shi)(shi)間(jian)和恢復 運行時(shi)(shi)間(jian)
4.3 在線冷阱富集儀 (選配)
VOCs 富集(ji)裝置操作簡單, 可以(yi)根據樣氣(qi)中的(de)(de)組分濃(nong)度, 調整濃(nong)縮(suo)比例, 裝置可實現(xian) C2-C12 組分無損吸(xi)附(fu), 滿足(zu)各種環境對預處理(li)要求。裝置采用先進的(de)(de)冷肼(jing)捕集(ji)和智(zhi)能吹掃技術,可實現(xian)低(di)濃(nong)度環境空氣(qi) VOC 組分的(de)(de)富集(ji)。

主要技術參數:
1) 進樣閥耐溫范(fan)圍: 50~240 ℃(330 ℃可定制),溫控精度±1 ℃
2) 捕集肼溫度范(fan)圍:-35~400℃
3) 閃蒸(zheng)升溫速(su)率:>50℃/s
4) 脫附時間:0~99.9 min;控制精度為 0.1 min;
5) 富集(ji)時間:1~60 min
6) 采樣流(liu)速(su):0~160mL/min
7) 使用壽命:大于 10000 次
技術優勢
采用半導體(ti)制(zhi)冷靈活方便
采(cai)用全鈍化不銹鋼管路,無(wu)殘(can)留(liu),無(wu)交(jiao)叉污染
采用高溫進口電磁閥,最(zui)高使用溫度(du)240℃(可定制330 ℃ )
電磁閥(fa)與傳輸線的連接點處于加熱保溫(wen)箱內,無傳輸冷點,保證了 樣品的完整性
經(jing)濟實用,維護簡單,無需制冷(leng)劑制冷(leng),極大(da)降(jiang)低運(yun)行成(cheng)本
4.4 動態校準儀(選配)

DC4210 動態校準(zhun)儀(yi)是一款高精度氣體(ti)校準(zhun)儀(yi),設備通過質量流(liu)量計控制輸 出不(bu)同(tong)比(bi)例的流(liu)量, 實現(xian)配(pei)置不(bu)同(tong)的氣體(ti)濃度, 主要應用于(yu) VOCs 在(zai)線監測(ce)設備、 環境空氣監測(ce)設備的標定與(yu)氣體(ti)質量控制。
產品特點
高精(jing)度進口質量流量計控制配比,可靠性高,重復性好,零漂(piao)小;
7寸觸摸屏顯(xian)示,菜單式結構,操作簡單方便;
稀釋(shi)范(fan)圍廣(guang),最(zui)大可實現1:1000的樣氣稀釋(shi)比例;
支持多種氣體同時(shi)稀(xi)釋, 響應速度快,滿足(zu)現(xian)場標(biao)定需要(yao);
全過程軟(ruan)件自動控制(zhi),實時監控氣體(ti)(ti)流量(liang)和(he)氣體(ti)(ti)濃度值(zhi);
具有自動清(qing)洗功能,根據程序設(she)定(ding)自動執(zhi)行管路清(qing)洗;
具(ju)有開機自(zi)檢功能,設備異常時發出報警(jing)提(ti)示;
所有(you)氣路采用惰(duo)性(xing)化材料,維護量(liang)少,維護費用低。
產品參數
響(xiang)應時間:10s
重復性:±0.2% F.S.
最大稀(xi)釋(shi)比例:1:1000(可(ke)擴(kuo)展)
精度:±1.0%S.P.( ≥30%F.S.)
±0.3% F.S. ( <30%F.S.)
線性精度:±0.5% F.S.
外(wai)形(xing)尺寸:標(biao)準(zhun)4U結構
4.5 數據采集傳輸單元

W5100HB-III 型環(huan)保(bao)數(shu)采(cai)(cai)儀是針對(dui)環(huan)境(jing)在(zai)線(xian)監控(kong)(kong)(kong)(kong)(監測(ce))系(xi)(xi)統(tong)開發的(de)(de)一款 高性(xing)能數(shu)據(ju)采(cai)(cai)集傳輸設備(bei)。采(cai)(cai)用 ARM9 處理器, 內(nei)置嵌(qian)入式 Linux 操作系(xi)(xi)統(tong)和實 時(shi)數(shu)據(ju)庫(ku)(ku), 具有較(jiao)強的(de)(de)技(ji)術(shu)擴展性(xing)和前瞻(zhan)性(xing)。W5100HB-III 通過模(mo)擬量(liang)接(jie)(jie)(jie)口、 開關量(liang)接(jie)(jie)(jie)口以及數(shu)字接(jie)(jie)(jie)口(RS232/485) 完成(cheng)對(dui)各類前端智能傳感儀器、儀表(biao)的(de)(de) 信號接(jie)(jie)(jie)入,然后進行(xing)本地的(de)(de)數(shu)據(ju)分析入庫(ku)(ku)、業(ye)(ye)務數(shu)據(ju)計算(suan)、現場(chang)數(shu)據(ju)展示(shi)、歷 史數(shu)據(ju)存(cun)儲等(deng)(deng), 支持 4G 傳輸,將數(shu)據(ju)遠傳至監控(kong)(kong)(kong)(kong)中(zhong)心, 滿足環(huan)保(bao)領域各級國控(kong)(kong)(kong)(kong)、 省(sheng)控(kong)(kong)(kong)(kong)及市控(kong)(kong)(kong)(kong)環(huan)境(jing)在(zai)線(xian)監控(kong)(kong)(kong)(kong)(監測(ce)) 系(xi)(xi)統(tong)的(de)(de)要求(qiu)。產(chan)品符(fu)合 HJ/T212《污染源(yuan)在(zai) 線(xian)自(zi)動監控(kong)(kong)(kong)(kong)(監測(ce)) 系(xi)(xi)統(tong)數(shu)據(ju)傳輸標準》, HJ477 《污染源(yuan)在(zai)線(xian)自(zi)動監控(kong)(kong)(kong)(kong)(監測(ce)) 數(shu)據(ju)采(cai)(cai)集儀技(ji)術(shu)要求(qiu)》等(deng)(deng)行(xing)業(ye)(ye)標準。當排放(fang)源(yuan)裝置出于啟動、停運、檢修(xiu)等(deng)(deng)非 正常工況狀(zhuang)態下采(cai)(cai)集的(de)(de)數(shu)據(ju)為無效數(shu)據(ju)時(shi)間段(duan)。污染物濃(nong)度檢測(ce)結果(guo)以干基標 準狀(zhuang)態值。
技術參數:
主控單元:ARM9 處理器(qi), Linux 操作系統;
顯(xian)示單元:7 寸真彩 TFT 液晶觸摸屏;
存(cun)儲(chu)(chu)單元(yuan):512M 內存(cun),支持(chi)實時(shi)、分鐘、小(xiao)時(shi)、日數據(ju)(ju)歷(li)史存(cun)儲(chu)(chu), 并 支持(chi)存(cun)儲(chu)(chu)空間(jian)擴展;上位機(ji)分鐘數據(ju)(ju)存(cun)貯(zhu)時(shi)間(jian)大于 12 個月,小(xiao)時(shi)數據(ju)(ju) 存(cun)儲(chu)(chu)時(shi)間(jian)大于 5年現場機(ji)數據(ju)(ju)存(cun)儲(chu)(chu)時(shi)間(jian)可根(gen)據(ju)(ju)需求(qiu)設定, 系統(tong)數據(ju)(ju)自(zi)動 備份;
數據(ju)接(jie)口(kou):8 路 AI,5 路 DI,2 路 DO,7 個(ge)(ge) RS232,2 個(ge)(ge) RS485 接(jie)口(kou),2 個(ge)(ge) 10M/100M 網(wang)口(kou), 1 個(ge)(ge) USB 接(jie)口(kou);
通(tong)訊方式:支持 GPRS/CDMA/3G、 有線等(deng)方式數據(ju)(ju)傳(chuan)輸,支持多中心數據(ju)(ju)傳(chuan)輸;單路或雙(shuang)路配置可(ke)選;
遠程(cheng)控制(zhi):即時(shi)(shi)采樣、校(xiao)零校(xiao)滿、遠程(cheng)校(xiao)時(shi)(shi)、上傳時(shi)(shi)間(jian)間(jian)隔(ge)設(she)定、提取歷史數據(ju)等(deng), 支(zhi)持本地或遠程(cheng)參數設(she)置, 可接受和應答(da)當地監控中心的 數據(ju)查詢、校(xiao)準時(shi)(shi)鐘等(deng)命令;
支持數據“斷(duan)點續傳(chuan)”, 配合平臺的(de)“數據補遺(yi)”, 可保(bao)證數據有效傳(chuan) 輸率達(da) 99%以上,確保(bao)數據的(de)完整(zheng)性;
電池續(xu)航:6 小(xiao)時;
通訊協議(yi):HJ/T212污(wu)染源在(zai)線自(zi)動監控(監測(ce))系(xi)統數據傳(chuan)輸標準(zhun);
技術標(biao)準(zhun):HJ477 污染源(yuan)在(zai)線自動(dong)監(jian)控(kong)(監(jian)測)數(shu)據采(cai)集儀技術要求;
已(yi)獲(huo)得環保產品認證(zheng)證(zheng)書
4.6 氣象五參數在線監測儀
集(ji)成化的自動氣(qi)象站, 可以測量風向、風力、氣(qi)壓、溫(wen)度(du)、濕度(du)等多種氣(qi) 象參數,數據按照設定(ding)的采(cai)樣(yang)間隔(ge)自動采(cai)集(ji)保存(cun)。

技術參數:
1) 溫度
測(ce)量范(fan)圍:-25~60℃
傳(chuan) 感 器:二極管結電壓測溫度(du)
準 確 度:±0.2℃典型(xing)值
分 辨 率:±0.1℃
2) 濕度
測量范(fan)圍:0~100%RH
傳(chuan) 感 器:電容
準(zhun) 確(que) 度:±3%RH 分(fen) 辨 率(lv):0.05%
3) 氣(qi)壓
測量范圍:10~1300hpa
傳 感 器:壓阻式(shi)
準 確 度:±0.5 hpa
分 辨 率:±0.1 hpa
4) 風速
測量范(fan)圍:0~75m/s
傳(chuan) 感 器:超聲波時差
準 確 度:±0.3m/s 當V<30 m/s;±5% 當風速≥30 m/s
5) 風向
測(ce)量范圍:0~360°
傳 感(gan) 器(qi):超聲波時差(cha)
準 確(que) 度:±3°
4.7 揮發性有機物在線監控平臺
揮(hui)發(fa)性(xing)有機物(wu)(wu)在(zai)線監控(kong)平臺利用先進的計(ji)算機技術、通信技術, 能夠將各 個污染源(yuan)(yuan)現場的 VOCs 監測數據和(he)視頻數據匯總(zong)到(dao)環保部門, 對重點污染源(yuan)(yuan)企業 進行 24 小時監控(kong)和(he)集中監管,實現全天候在(zai)線監控(kong)重點污染源(yuan)(yuan)企業的揮(hui)發(fa)性(xing) 有機物(wu)(wu)排(pai)放情況。
來自揮發(fa)性有機物在線監測設備的數據,可(ke)接入企業(ye) DCS 監控系統。可(ke)采 用web 端瀏(liu)覽或使(shi)用手機微信監控平臺(tai),隨時瀏(liu)覽各監測點 VOCs 監測數據, 全 面地了解(jie)轄區內環境污染狀況。
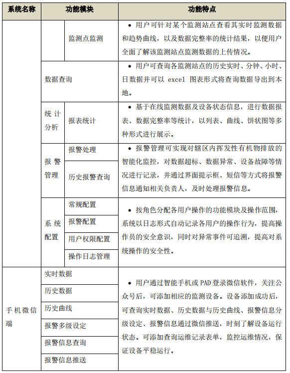
平臺功能



5 現(xian)場(chang)建設方(fang)案
5.1 點位布設
根據規范要求, 監測(ce)點(dian)選擇位置應遵循以下原則:
(1)監測(ce)點的位(wei)置一經確定(ding)后應(ying)能(neng)長(chang)期使用, 不宜輕(qing)易變(bian)動, 以保證監測(ce)資(zi) 料的連(lian)續(xu)性(xing)和可(ke)比性(xing)。
(2)在監測(ce)點周圍(wei), 不能(neng)有高大(da)建筑物、樹木或其他障(zhang)礙物阻(zu)礙環(huan)境空(kong)氣流 通(tong)。
(3)監測(ce)點周圍建(jian)設(she)情況應相(xiang)對穩定,應盡量選(xuan)擇在(zai)規劃建(jian)設(she)完成的區域(yu),在(zai)相(xiang)當長的時間內不能有(you)新的建(jian)筑工地(di)出現。
(4)監測(ce)點應地處相對安全(quan)和防火措施有(you)保障的地方(fang)。
(5)監測(ce)點位附近應(ying)無強(qiang)電磁干擾, 周圍有穩(wen)定可靠(kao)的電力(li)供(gong)應(ying), 通信線路 方(fang)便安裝和檢(jian)修。
(6)監(jian)測點周圍應(ying)有合(he)適的(de)車(che)輛通道以(yi)滿(man)足設備(bei)運(yun)輸和(he)安裝(zhuang)維(wei)護(hu)需要(yao)。
5.2 監測站房建設
監測(ce)點站(zhan)房(子站(zhan)房)的建設(she)和內部(bu)設(she)計滿足(zu)以下要(yao)求:
揮發性有(you)機(ji)物監測站(zhan)房面(mian)積建議3×3×3m2 ,每增(zeng)(zeng)加一(yi)臺儀(yi)器,站(zhan)房面(mian) 積增(zeng)(zeng)加3m2
站房(fang)為無窗(chuang)或雙層密封窗(chuang)結構, 墻體有較好的保溫(wen)性能。有條件時, 門 與儀器房(fang)之間設置緩(huan)沖間, 以保持站房(fang)內(nei)溫(wen)濕度恒(heng)定和(he)防止灰塵和(he)泥土 帶入(ru)站房(fang)內(nei);
站(zhan)房(fang)內安裝(zhuang)溫濕(shi)度(du)控制(zhi)設(she)備(bei),使站(zhan)房(fang)室(shi)內溫度(du)在25℃±5℃,相對濕(shi)度(du) 控制(zhi)在80%以下;
站房有(you)防水、防潮措施,離(li)地面(或(huo)房頂)有(you)25cm的距離(li);
采(cai)樣裝置抽氣風機排(pai)氣口和監測(ce)儀器排(pai)氣口設置在靠近站房(fang)下(xia)部的(de)(de)墻 壁(bi)上(shang),排(pai)氣口離站房(fang)內地面的(de)(de)距離在20cm以(yi)上(shang);
在站房(fang)頂上設置用于固定(ding)氣(qi)象(xiang)傳感器的(de)(de)(de)氣(qi)象(xiang)桿(gan)或氣(qi)象(xiang)塔時, 氣(qi)象(xiang)桿(gan)、塔 與(yu)站房(fang)頂的(de)(de)(de)垂(chui)直高度應大于2m, 并且氣(qi)象(xiang)桿(gan)、塔和(he)子(zi)站房(fang)的(de)(de)(de)建筑結構應 能(neng)經受10級以(yi)上的(de)(de)(de)風力(南方沿海地區應能(neng)經受12級以(yi)上的(de)(de)(de)風力);
站(zhan)房(fang)供電(dian)采用三相供電(dian), 分相使用;站(zhan)房(fang)監(jian)測儀器(qi)供電(dian)線(xian)路(lu)應獨(du)立走線(xian);
子站站房供電(dian)(dian)系統(tong)配(pei)有(you)電(dian)(dian)源(yuan)過壓、過載和漏(lou)電(dian)(dian)保護裝(zhuang)置, 電(dian)(dian)源(yuan)電(dian)(dian)壓波動 不超過220V ±10%;
站房(fang)有(you)防雷電(dian)和防電(dian)磁波干擾的(de)措施。站房(fang)有(you)良好的(de)接地線路, 接地電(dian)阻(zu)<4Ω;
在已有(you)建(jian)(jian)筑物(wu)屋(wu)(wu)頂(ding)上建(jian)(jian)立站房(fang)時, 若(ruo)站房(fang)重(zhong)量經正規建(jian)(jian)筑設計(ji)部門核(he)實 超過屋(wu)(wu)頂(ding)承重(zhong),在建(jian)(jian)站房(fang)前(qian)應先對建(jian)(jian)筑物(wu)屋(wu)(wu)頂(ding)進(jin)行加固(gu);

5.3 氣象監測裝置安裝要求
為(wei)延(yan)長設(she)備的使用(yong)壽命,確(que)保(bao)設(she)備的正常運行,選(xuan)擇設(she)備安(an)裝位置時請注 意(yi)下(xia)列事項:
(1)桅(wei)桿安裝地面(mian)應結(jie)實穩(wen)固。
(2) 設備(bei)安裝位(wei)置應便于維護。
(3) 安裝高(gao)度距站房頂端至少1米
(4)傳感器周圍應(ying)空曠
注意:建筑物、橋梁、堤壩和樹木可能會(hui)影(ying)響風力(li)測量。同樣,車輛經過時揚起的陣風也(ye)能影(ying)響風力(li)測量。
(5) 電源(yuan)應(ying)穩定可(ke)靠,滿足長期運行的要(yao)求。
(6)通過無(wu)線通信網絡(luo)傳輸數據時應保證網絡(luo)覆蓋良好(hao)。
(7) 必須遵(zun)守在此高度下作業有(you)關的(de)各項規范。
(8)桅桿必須(xu)按照規定進行(xing)接地。
(9)在路(lu)邊或靠近公路(lu)處作業時,必(bi)須遵守相關(guan)的各(ge)項(xiang)安全規范。
5.4 數據儀設備安裝
(1) 設備采用(yong)無線通訊方式。
(2) 設備應安裝在站房側(ce)壁上(shang), 使用符合要求的數采(cai)儀支架, 確保設備與機柜或平臺的連(lian)接(jie)牢固、可靠。
5.5 防雷及接地建設
(1) 接地建設
接(jie)地系統(tong)包括工作地和保護(hu)地,兩(liang)者必須嚴格分開。
工(gong)作(zuo)(zuo)接地(di)(di):為系(xi)統提供一個“等電(dian)位”的平臺。工(gong)作(zuo)(zuo)地(di)(di)單獨(du)制(zhi)作(zuo)(zuo),而且整 個系(xi)統統一接地(di)(di), 所有(you)設備的工(gong)作(zuo)(zuo)地(di)(di)都(dou)接到(dao)工(gong)作(zuo)(zuo)地(di)(di)的匯流排(pai)上, 接地(di)(di)線采用(yong)大 于4mm3 的獨(du)芯(xin)護套電(dian)纜(lan)。
保(bao)護(hu)(hu)(hu)接(jie)(jie)地:交(jiao)流電源設備(bei)的(de)保(bao)護(hu)(hu)(hu)接(jie)(jie)地、機柜(ju)、儀表(biao)外殼(ke)和設備(bei)的(de)防雷接(jie)(jie)地。所有的(de)三插(cha)電源插(cha)頭的(de)三根線全(quan)接(jie)(jie)。保(bao)護(hu)(hu)(hu)接(jie)(jie)地使用廠內區域(yu)的(de)保(bao)護(hu)(hu)(hu)接(jie)(jie)地網,可(ke) 以采用多點接(jie)(jie)地方式。
接(jie)(jie)(jie)地(di)網的(de)(de)(de)(de)(de)制(zhi)作:鋼管接(jie)(jie)(jie)地(di)極尖端的(de)(de)(de)(de)(de)作法是(shi):在(zai)(zai)距管口 120mm 長的(de)(de)(de)(de)(de)一(yi)(yi)段,鋸 成(cheng)四塊(kuai)鋸齒(chi)形(xing),各鋸齒(chi)形(xing)片與鋼管合焊成(cheng)一(yi)(yi)體。接(jie)(jie)(jie)地(di)極制(zhi)作后, 將(jiang)其用(yong)(yong)(yong)重錘擊(ji) 入深度不小于 0.6 m 的(de)(de)(de)(de)(de)地(di)溝(gou)內。接(jie)(jie)(jie)地(di)極被擊(ji)入大地(di)后,在(zai)(zai)地(di)溝(gou)外露約 100mm。為了(le)增大地(di)表層的(de)(de)(de)(de)(de)泄(xie)放面積,可埋(mai)設有一(yi)(yi)定間(jian)隔的(de)(de)(de)(de)(de)多根接(jie)(jie)(jie)地(di)體,用(yong)(yong)(yong) 50×2 的(de)(de)(de)(de)(de)扁 鋼焊接(jie)(jie)(jie)在(zai)(zai)一(yi)(yi)起, 形(xing)成(cheng)一(yi)(yi)個接(jie)(jie)(jie)地(di)網。接(jie)(jie)(jie)地(di)網也可以與建筑物的(de)(de)(de)(de)(de)保護地(di)連接(jie)(jie)(jie)在(zai)(zai)一(yi)(yi)起, 增強接(jie)(jie)(jie)地(di)效果。接(jie)(jie)(jie)地(di)體到儀器(qi)室的(de)(de)(de)(de)(de)地(di)線選(xuan)用(yong)(yong)(yong) 25mm3 的(de)(de)(de)(de)(de)獨芯護套電纜(lan), 接(jie)(jie)(jie)地(di)電阻(zu)應 小于 4Ω。
(2) 防雷保護措施
雷(lei)(lei)擊(ji)(ji)有兩種(zhong)方式,直(zhi)接雷(lei)(lei)擊(ji)(ji)和感應(ying)雷(lei)(lei)擊(ji)(ji),感應(ying)雷(lei)(lei)擊(ji)(ji)要占雷(lei)(lei)擊(ji)(ji)總數(shu)的(de)(de)(de) 90%以 上。下面是(shi)敘述(shu)具體的(de)(de)(de)防雷(lei)(lei)的(de)(de)(de)措施。
安裝平臺防雷保護措施:
1) 安裝平(ping)臺上有避雷(lei)(lei)針且(qie)在避雷(lei)(lei)針的尖端自下而上 60 度角的保護范圍之內。
2) 安裝平臺與避雷針的引線絕緣。
3) 安裝平臺單獨(du)做接地,用大于 25mm2 的(de)引線接到(dao)廠(chang)區保護(hu)接地網上。
電(dian)源做(zuo)浪涌沖(chong)擊防護(hu):安裝電(dian)源的防雷(lei)(lei)裝置, 吸(xi)收浪涌電(dian)流(liu),保(bao)護(hu)電(dian)源線 路。電(dian)源防雷(lei)(lei)裝置的接(jie)地極要與接(jie)地匯流(liu)排(pai)連(lian)接(jie)。
6 系統運行維護方案(an)
1. 揮發(fa)性有機(ji)物在線監控系統現場端監測設備的(de)日常維(wei)護、保養、故障(zhang)檢 修和消(xiao)耗品(pin)、零配件等的(de)更換。
2. 揮發性有機物在線監控系統現(xian)場端監測(ce)設備(bei)的校驗。
3. 揮發(fa)性(xing)有(you)機(ji)物在(zai)線監控(kong)系統(tong)運(yun)維檔案的建設(she)和管理。
4. 接受(shou)環(huan)保部(bu)門(men)對揮發性有機物在線監控系統管理(li)情況的檢查、監督(du)和考核。
日常巡檢及維護
日常巡檢及維(wei)護內容





需求溝通傾聽客戶需求,了解用戶使用環境和現場工況
方案設計根據現場實際工況,針對性出具解決方案
合同簽訂技術和商務規范確認,簽訂合作協議
產品制作選擇最優質的元器件,嚴格按照技術協議
調試安裝現場規范安裝,靜態動態調試,分析儀運行
售后服務后續維護,持續跟進,終身維修